当前位置:

6月开赛!2026湘超联赛竞赛规程发布

来源:融北湖 作者:湖南省足球联赛 编辑:梁俐佳 2026-03-22 16:58:16
—分享—

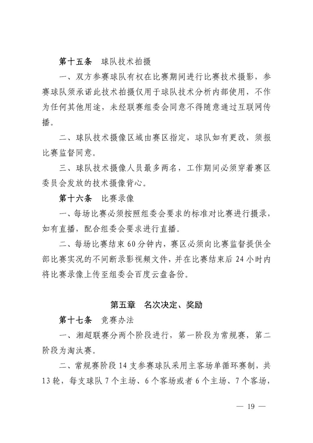
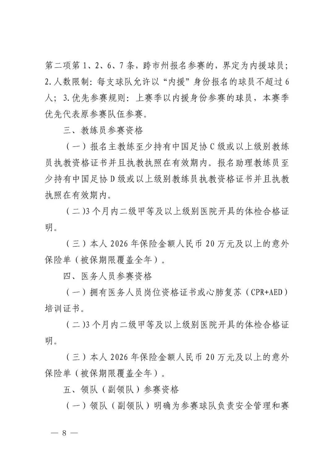
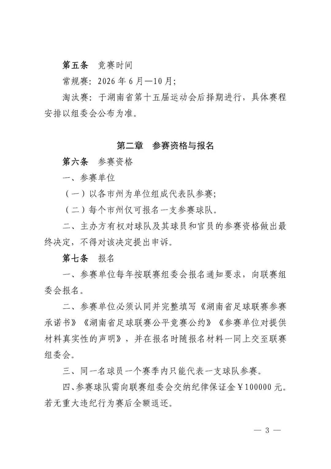
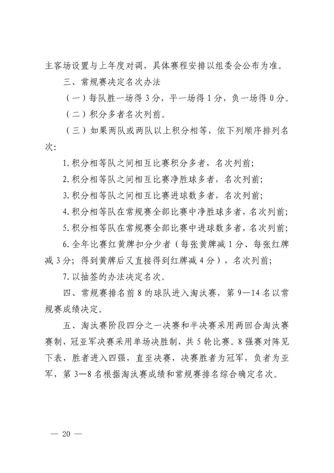
图片

图片

图片

图片

图片

图片

图片

图片

图片

图片

图片

图片

图片

图片

图片

图片

图片

图片

图片

图片

图片

图片

图片

图片

图片

图片

图片

来源:融北湖

作者:湖南省足球联赛

编辑:梁俐佳

本文链接:https://www.beihuxinwen.cn/content/646047/66/15784962.html

阅读下一篇

返回北湖新闻网首页