郴州市消防救援支队
2026年上半年
政府专职消防队员招聘公告
招聘计划
此次招聘由郴州市消防救援支队组织,共招聘政府专职消防队员128名(均为男性),聘用人员培训考核合格后,由支队按照招聘计划统一分派调剂到全市各所属队站承担驻勤务。
岗位条件:身高160CM以上(含160CM),具有高中(含职高、中专、技校)以上文化程度。
战斗员年龄18周岁至28周岁(1998年7月31日至2008年7月31日出生),具有全日制大专(2026年应届大学毕业生需在2026年7月31日之前取得大专及以上毕业证书)及以上学历、中级以上职业资格证书等特殊专业人才以及退伍士兵、消防救援队伍退出人员年龄可放宽至30周岁(1996年7月31日后出生)。
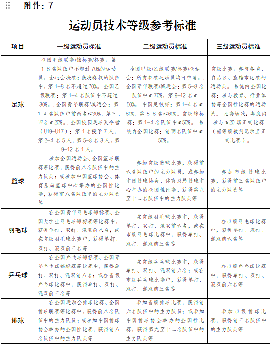
具备篮球、乒乓球、羽毛球、排球、足球、游泳、田径二级运动员竞技水平(详见附件7)的,可享受消防车驾驶员待遇。
消防车驾驶员年龄22周岁至35周岁(1991年7月31日至2004年7月31日出生),持B2、A1驾驶证(已过实习期)。
储备骨干年龄不超过35周岁(1991年7月31日后出生),大专学历,担任部队、消防救援队伍2年以上班长职务或4年以上副班长职务且具备一定的管理教育训练、工作组织协调、书面语言表达能力。
具体招聘计划、联系方式详见附件1。
待遇保障
战斗员岗位月工资收入4100元起,集训期仅发放生活补贴2000元/月;
驾驶员岗位月工资收入5600元起,集训期仅发放生活补贴2000元/月;
储备骨干调入核实档案后享受相应岗位工资待遇。参与年度代职干部选拔考核合格后,享受站级副职工资待遇约7000元/月。
下队签订合同后补发集训期间生活补贴,按同岗位最基础档次标准发放试用期工资。
试用期转正后,享受夏季高温补贴,年度考评称职以上的,发放年终绩效奖励;合同到期退出队伍后享受5000元/年(按实际服务年限取整计算)的退出补偿金。本人服役年限、救援队伍工作年限、全日制大专规定学制内的在校学习年限核实档案后取整计算,享受更高工资档次。
按国家规定缴纳基本养老、基本医疗、工伤、失业、生育保险及住房公积金(“五险一金”单位缴纳约1400元、个人缴纳约700元),单位补充购买团体意外、雇主责任等商业保险。
缴纳会费加入工会组织的可按规定享受年度福利物资。工作时间统一提供制式服装、饮食及住宿,每年免费体检1次,按有关规定享受表彰奖励、出行、游览等优抚优待,工作表现优秀的可推荐参加与消防救援工作相关的职业技能培训鉴定。
优先推荐参加行政编制国家消防员招录,符合任职条件且表现优秀的,可提拔为班长骨干或代职干部,并享受相应薪酬待遇。
工作实行24小时执勤战备制度,每月享受8天轮休,按规定享受婚假、陪产假、丧假、年休假等带薪假期。
因重要工作任务等特殊情况无法休假或补休的发放加班费;参加重大战斗执勤任务的发放现场救援补贴。
报名审查
报名
时间
报名时间:2026年2月28日9时至2026年3月27日17时。
报名
方式
关注“郴州消防”微信公众号,进入招聘公告页,下载附件相关报名表格资料,填写的信息必须真实、准确、完整、有效,报名与参考时使用的身份证必须一致。
报名咨询电话及微信:13786531911(工作日上午9时至11时30分,下午15时至17时30分)。
报名
地址
郴州市消防救援支队419办公室(郴州市北湖区郴州大道船洞加油站往东100米)。
资格核查清单
身份证原件及复印件;
毕业证原件及复印件,大专及以上学历需提供学信网学历证明材料;
银行个人征信报告(报告打印时间要求:报名期限内);
退伍军人需提供退伍证原件及复印件;
退出消防员需提供原单位队务和专职队管理科出具工作经历证明(附件6);
在职或退出的政府专职消防队员需提供原单位队务和专职队管理科出具工作经历证明(附件6);
需提供个人医保缴纳证明;
驾驶员需提供驾驶证原件及复印件外以及安全驾驶记录(交管12123APP电子证件凭证栏内查询);
所有报考人员均需填报完整郴州市政府专职消防员招聘政治考核表(附件4,一张纸打印正反面);
等级运动员证书或相应等级竞赛名次获奖证书。
准备以上资料后,须报考人员本人(不得他人代审)在规定时间内前往郴州市消防救援支队现场核查。本次报名和资料核查同步进行,未现场核查资料的视为自愿放弃。对不符合政府专职消防队员招聘基本条件、报名信息不完整的,初审不予通过。在招聘考核过程中如发现报考人员提供虚假证件资料的取消资格。
招聘考核
通过资格审查的报考人员参加招聘考核。
体能技能测试
测试时间初步定为3月底(视天气条件及时调整),地点设在郴州市消防救援支队院内。测试前报考人员需签订《郴州市消防救援支队政府专职消防队员报名告知书》。
体能测试项目为:1000米跑、100米跑、单杠引体向上、原地跳高(详见附件2),战斗员分高中组和大专组。
体能测试项目为:1000米跑、100米跑、单杠引体向上、原地跳高(详见附件2),战斗员分高中组和大专组。
特别提示:因体能测试强度大,对身体素质要求高,如本人有心脏病、高血压、眩晕症、习惯性脱臼、骨折病史等其他不适宜剧烈运动的疾病,或过度饮酒、服用精神类药物的,禁止参加此次体能测试。
心理测试
体能测试期间参加心理测试,采用消防员招录心理测查系统,由系统自动评判测查结果“合格”或“不合格”。“不合格”的予以淘汰,不参与体格检查。
体格检查
体能技能心理测试合格的报考人员,由支队组织在郴州市级以上综合性医院进行体检(详见附件3)。
体检初检费用约600元,由个人先行垫付给医院,试用期满后,由所在单位凭发票报销。中途离职退出或被淘汰的不予报销,复查费用由个人承担。
凡不参加体检以及未在规定时间内完成体检的,视为自动放弃。在体检中弄虚作假,冒名顶替、刻意隐瞒的,取消体检资格,已入职的,解除聘用合同。
特别提示:基于消防救援职业高强度高风险的特殊性,对已评定伤残等级和有严重伤病史、影响身体机能的疾病等不适宜从事消防救援工作的不予招聘,后续发现的予以解聘。
政治复核
由支队参照征兵政治考核要求组织实施,重点考核本人政治思想表现。以下为不得招聘的范围:
因散布有政治性问题的言论、文章、著作、音像制品,编造或者传播有政治性问题信息,参加法律禁止的政治性组织等,受过处罚的;
家庭成员组织、参加、支持民族分裂、暴力恐怖、邪教、有害气功、宗教极端、黑社会性质等非法组织的;
发生涉及黄、赌、毒、酒、暴力侵害等违法行为,被公安机关行政处罚的,刑事处罚、行政拘留或者收容教养的,涉嫌违法犯罪正在被调查处理或者被侦查、起诉、审判的;
受行政、党内处分的以及被除名、开除或辞退的;
与国(境)外政治背景复杂的组织或者人员联系,政治上可疑,被有关部门记录在案的;
有涉及淫秽、暴力和非法组织标志等纹身的;
被依法列为失信联合惩戒对象的;
有其他拘留、取保、起诉等记录的;
其他不符合招聘政治条件的。
培训入职
岗位入职培训3个月,并签订《个人诚信承诺书》、《培训协议书》;合同期为5年(试用期6个月)。
培训期间非家庭重大变故不予请假,试用期间正常轮休。
符合以下情形的予以淘汰:
个人申请退出的;
不服从管理、违反管理规定且经教育后拒不改正的;
培训期、试用期满考核达不到要求的;
患有传染类、精神类、腰椎间盘突出、半月板损伤、韧带损伤、关节炎、强直性脊柱炎等不适合高强度训练以及集体生活的疾病;
其他不宜从事消防救援工作的。
培训全程免费,期间中途退出、被淘汰的不予发放生活补贴。
纪律与监督
此次招聘不收取报考人员任何费用,不指定考试辅导用书,不举办也不委托任何机构举办考试辅导培训班。不存在“绿色通道”“内部指标”“打招呼”“提篮子”等特殊情况。请所有考生注意,谨防上当受骗。
举报电话:0735-7669823。
特别提示
本公告由郴州市消防救援支队政治部负责解释。
温馨提示
点击下面附件的文件名字
即可下载相关报名表格哦~
附件
郴州市消防救援支队2026年上半年政府专职消防队员招聘计划表

附件2:郴州市消防救援支队2026年上半年政府专职消防队员招聘体能测试项目及标准







来源:融北湖
作者:郴州人社
编辑:梁俐佳
本文为北湖新闻网原创文章,转载请附上原文出处链接和本声明。
本文链接:https://www.beihuxinwen.cn/content/646047/97/15739636.html